| Sign In | Join Free | My lightneasy.org |
|
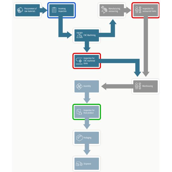
QC control:
Our company pays attention to quality control, every step is strictly checked before shipment.

|
|
|
|
|
|
|
|
Contact Person: MrsNiki